电影活动

首页 >> 特色育人 >> 电影活动 >> 正文

惊喜大礼包】晋中信院《从小说到电影》第二课堂活动大放送!

发布日期:2026-03-29    信息来源:    作者:     供稿:     摄影:    编辑:郭磊


点击蓝字,关注我们



-

从小说到电影

第二课堂

活动大放送

-

活动

指南





亲爱的同学们:

新学期,《从小说到电影》第二课堂如约与大家见面啦!为帮助大家更好地将文学阅读与影视鉴赏相结合,在经典文本与影像叙事中提升审美与思辨能力,现将本学期第二课堂活动安排预告如下,请同学们认真阅读、及时关注。

1. 以下为本学期活动预告,具体活动时间、地点、内容可能根据教学安排及实际情况适当调整,请以最新通知为准;

2. 活动报名、时间变更、内容补充等重要信息,将在本公众号及「指尖派」平台同步发布;

3. 请同学们务必及时关注推送,以免错过活动通知、签到及课程相关要求;

4. 参与活动时请遵守纪律,认真思考、积极交流,共同营造良好的课堂延伸学习氛围。



单期活动  


1

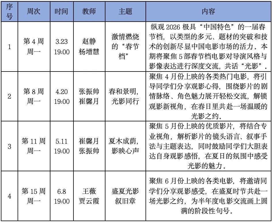
课程案例放映






此次放映计划将课堂延伸至影院巨幕厅,借助高规格视听设备还原电影艺术细节,为学生提供“立体化知识场景”。通过“教师导读+电影语言”的赏析,探索文学与光影的共生魅力。

招募方式:指尖派


2

月度影享会



undefined


每月一场精选院线影片包场放映,映后由专业导师带领深度交流,优秀参与者将直通“光影嗨聊团”,更有机会加入‌专业观影团‌,解锁高阶影评创作体验‌。

招募方式:“信随影动”公众号

undefined


3

光影嗨聊团

(合作书院:上河书院)



undefined


电影评论中心联合上河书院举办的“鉴赏重构实验室·光影电影嗨聊团”活动。每次活动将会与三十余名来自不同年级专业的学生在思想的碰撞中,探寻电影未来。

招募方式:指尖派

undefined


4

“光影”职场行

(合作书院:无边书院)



undefined


“光影”职场行以经典影视与书籍为桥梁,将电影与大咖阅读书目深度融合,既为学子搭建了职场认知的交流平台,也为其未来职业发展注入了思辨力量。

招募方式:指尖派

undefined


5

锐评俱乐部


undefined


「锐评俱乐部」是一群热爱电影、追求深度思考的影迷共同体。我们拒绝做沉默的观众,以锐利视角解构影像,用幽默锋芒传递观点。

招募方式:指尖派

活动时间:5月

 多期活动

希望同学们可以持续参加啦!


1

“帧间”文字影评训练营

undefined


电影是光影交织的艺术,是情感共鸣的载体,更是洞察世界的窗口。影评,则是你与自我、与电影、与世界、与未来观众的一次深度对话。我们隆重推出“帧间文字”影评工坊训练营,一个专为热爱电影的你打造的从“观看”到“洞见”的升级之旅。在这里,我们一起拆解影评写作的密码,让你的每一次落笔都掷地有声。

招募方式:“信随影动”公众号

undefined


2

“光影.新声”

视频影评训练营


undefined


为进一步深化课程教学成果,将理论知识转化为实践能力,通过系统化训练与阶段性实践,助力学生掌握视频影评创作全流程技巧,孵化兼具思想深度与传播力的优质作品,同时搭建学生创新实践与成果展示的专业平台。

招募方式:“信随影动”公众号


3

创“视”界 预告片

剪辑训练营

(合作书院:三达书院)



undefined


我们相信:剪辑不是叨条,而是重塑时间;预告片不是碎片,而是电影的第一句诗。创“视”界 预告片剪辑训练营,带你潜入影像的深海,掌握剪辑的密钥。

招募方式:“信随影动”公众号➕指尖派


4

寻美·见面

<艺术概论>精读工坊

图片

四期共读,以《艺术概论》为镜,见自己,见天地,见艺术,最终落笔成文,书写属于你自己的艺术独白。

招募方式:指尖派

图片




























图片





点击“阅读原文”,即可获得《从小说到电影》第二课堂活动记录表电子版



编   辑:崔馨月、安志博

责   编:崔馨月

终   审:张振帅